Как ChatGPT и Math-GPT.org помогают в изучении математики
Учить математику — это, мягко говоря, не всегда просто. Формулы, абстракции, куча непонятных задач... Иногда кажется, что без репетитора не обойтись. Но сегодня у нас есть помощники получше — искусственный интеллект. Давайте посмотрим, как ChatGPT и Math-GPT.org могут реально облегчить учёбу.
ChatGPT: универсальный напарник по учёбе
ChatGPT— это умный чат-бот от OpenAI, который понимает текст и может поддерживать диалог на любые темы, в том числе и по математике. Что он умеет?
- Объяснять теорию: можно спросить, что такое предел или интеграл — он объяснит простыми словами.
- Решать задачи с пояснениями: полезно, если хочешь понять, как добраться до ответа.
- Работать с формулами (LaTeX): просто введи математическое выражение, и он его распознает.
- Помогать готовиться к экзаменам: составит конспект, тест или объяснит, что тебе не понятно.
Например, если спросить, как решить квадратное уравнение — ChatGPT не только покажет формулу, но и разберет решение по шагам.
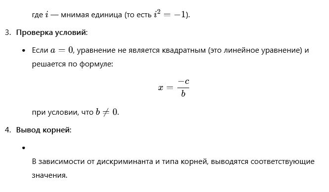
Если этого мало, можно попросить написать общий алгоритм решения квадратных уравнений:
И запросить 10 примеров с ответами для самостоятельной работы на действительные и комплексные корни:
На любом этапе можно продолжить диалог, в зависимости от ваших потребностей, например:
Math-GPT.org: спец по математике
Math-GPT.org — это сайт, который фокусируется исключительно на математику. В отличие от универсального ChatGPT, эта нейросеть заточена именно под решение математических задач.
- Детальные пошаговые решения: прям как в учебнике.
- Поддержка тем: от алгебры до матанализа и линейной алгебры.
- Точность: вычисления без ляпов.
- Удобный интерфейс: легко вводить даже сложные формулы.
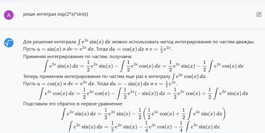
Например, если спросить как решается интеграл — получаешь аккуратное пошаговое решение с объяснением каждого шага.
Более того, можно попросить Math-GPT сгенерировать подобный пример (есть специальная кнопка), чтобы попытаться решить самому (а если не выйдет, запросить помощь в решении) - см. последний скриншот в карусели.
Сравнение: кто на что способен
| Возможность | ChatGPT | Math-GPT.org |
|---|---|---|
| Объяснение теории | ✅ Отлично | ⚠️ Ограниченно |
| Решение задач | ✅ Да | ✅ Да |
| Пошаговые объяснения | ✅ Часто | ✅ Всегда |
| Интерфейс для формул | ⚠️ Обычный текстовый ввод | ✅ Есть математическая клавиатура |
| Уровень специализации | Общий ИИ | Только математика |
| Диалог и уточнения | ✅ Есть | ❌ Нет |
| Загрузка файлов | ✅ Есть | ✅ Есть (фото, pdf) |
| Стоимость | Бесплатно (с ограничениями) | Бесплатно (с ограничениями), безлимит $9,99 в месяц |
| Экспорт | ✅ Есть, LaTeX | ✅ Есть, LaTeX |
Что выбрать: ChatGPT или Math-GPT?
- ChatGPT — когда нужно объяснение, помощь с теорией или разбор задач в диалоговом формате.
- Math-GPT.org — когда нужно точное пошаговое решение, особенно для сложной или формальной задачи.
Лучше всего использовать оба: ChatGPT — чтобы понять, Math-GPT.org — чтобы прорешать, получить дополнительные задания.
Минусы, которые стоит учитывать
- ChatGPT может ошибаться в формулах или считать не совсем точно.
- Math-GPT.org — хорош в решениях, но не всегда объясняет просто, с ним нельзя вести произвольный диалог.
- Важно уметь правильно формулировать запросы — иначе можно получить не то, что ожидалось.
- Оба сервиса предлагают экспорт результата в LaTeX. Если решение нужно получить в docx, придется набирать вручную или использовать специальные конвертеры.
ИИ-сервисы — это отличные помощники в учебе. Они не заменяют преподавателя, но делают обучение проще и понятнее. Попробуй оба сервиса — и пусть математика больше не вызывает ужас. Главное — не бояться пробовать и задавать вопросы!












