Нейросети для математики: от простых уравнений до кратных интегралов
Математика — один из самых сложных предметов для студентов. Будь то школьные неравнства или университетские задачи на интегралы, задачи часто вызывают затруднения, а сжатые сроки только усугубляют ситуацию. В 2025 году нейросети становятся новыми помощниками в учебе, предлагая не только ответ или решение, но и объяснения и даже обучающие возможности.
Эта статья расскажет, как использовать искусственный интеллект (ИИ) для решения математических задач — от простых уравнений до кратных интегралов. Мы рассмотрим подходящие инструменты, классы задач, решим примеры с помощью нейросетей и дадим практические советы студентам, желающим упростить учебный процесс.
Какие нейросети подходят для математики?
Нейросети для решения математических задач условно можно поделить на две группы: универсальные, которые справляются с широким кругом задач, и специализированные, созданные для точных вычислений. Первые удобны для объяснений и базовых расчетов, вторые — для сложных математических операций.
Общие ИИ:
- ChatGPT (бесплатно/премиум $20/мес, возможно потребуется впн и зарубежный телефонный номер)
- DeepSeek (бесплатно, открытый код)
- Grok (бесплатно)
- Gemini (бесплатно, из РФ напрямую недоступен)
Как ChatGPT помогает изучать математику
Специализированные ИИ:
- Wolfram Alpha ($5/мес) — точные вычисления, один из самых старых и проверенных математических сервисов (раньше был представлен в качестве математического пакета вычислений, теперь уже онлайн с элементами ИИ).
- Photomath ($9.99/мес) — решает простые задачи с фотографий (школьный уровень, начала математического анализа), возможен ввод через калькулятор.
- Mathway (бесплатно/премиум $9.99/мес) — алгебра и анализ.
- Math-GPT (бесплатно/премиум от $5/мес) — пошаговые решения, задачу можно задавать в любой удобной форме (текст, формула, картинка).
- DeepSeekMath (бесплатно, ограниченный доступ) — разные математические задачи.
Wolfram Alpha: ваш помощник в учебе
ChatGPT или Math-GPT: что выбрать?
Какие задачи решают нейросети?
Нейросети охватывают широкий спектр математических задач, но их эффективность зависит от типа задачи и сложности.
- Алгебра: линейные и квадратные уравнения/неравенства, системы уравнений, уравнения высших степеней, упрощение выражение, матричные вычисление, квадратичные формы и т.д..
- Анализ: производные, пределы, интегралы, дифференциальные уравнения и т.д.
- Статистика и вероятности: вычисление вероятностей, числовых характеристики случайных величины, задачи теории массового обслуживания и т.д.
- Дискретная математика: логические выражения, упрощение схем, машины Тьюринга и т.д.
- Геометрия: вычисление площадей и объемов, но ограниченные возможности в построениях и доказательствах.
Уровни сложности:
- Простые: задачи школьного уровня.
- Средние: университетский уровень начальных курсов (производные, интегралы, пределы, матрицы, графики функций).
- Сложные: продвинутые задачи (кратные интегралы, дифференциальные уравнения, теория игр, линейное программирование).
Геометрия остается сложной для ИИ, пока нейросети плохо справляются с визуализацией и доказательствами, требующими пространственного мышления. Для таких задач лучше использовать специализированный софт, например, бесплатный сервис GeoGebra, или обратиться за профессиональной помощью.
Как это работает: от простого к сложному
Чтобы показать возможности нейросетей, рассмотрим примеры задач разной сложности.
1. Квадратное неравенство: Решить $x^2+5x-6 \gt 0$. MathGPT использует стандартный метод интервалов для решения неравенства, раскладывая левую часть на множители:

2. Производная: Найти производную от $\tan(x^2 + 3x \sin^2 x)$. Нейросеть последовательно применяет правила дифференцирования и показывает процесс решения. Решение получается где-то даже излишне подробным;)
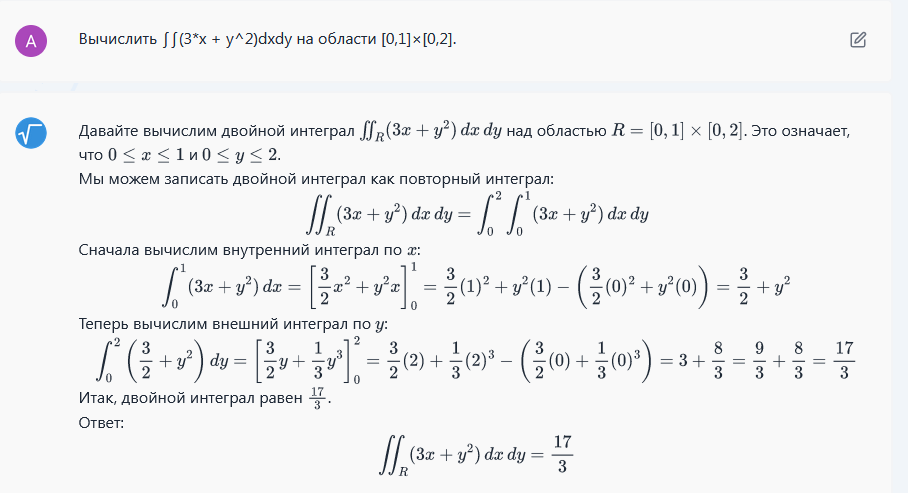
3. Кратный интеграл: Вычислить ∫∫(3*x + y^2)dxdy на области [0,1]×[0,2]. Ответ: 17/3. MathGPT сводит двойной интеграл к повторному по простой прямоугольной области.

4. Формула Бернулли: Вероятность попадания в цель составляет при отдельном выстреле 0,8. Найдите вероятность от 2 до 4 попаданий при 6 выстрелах. Ответ: 0,343. Там, где удобнее напрямую применить формулу Бернулли и сложить все вероятности сразу, нейросеть считает пошагово и длинновато (см. в карусели типовое ручное решение).
5. Теория игр: Найти оптимальное решение и цену игры, заданной матрицей А=((2,-1),(0,3)). ИИ анализирует стратегии игроков, приводит пошаговое решение с объяснением.
Как правильно работать с нейросетями?
Как правильно работать с нейросетями?
Советы по созданию промптов:
- Формулируйте запрос четко, например "Пошагово реши ∫x²dx".
- Указывайте контекст: "Я только начал изучать математический анализ" или "Объясни как школьнику 10 лет".
- Уточняйте при необходимости: если ответ кажется сомпнительным или неверным: "Проверь вычисления, найди ошибку или убедись, что ее нет".
Обучение на примерах
Нейросети — это не только инструмент для получения ответов, но и способ углубить понимание математики. Вы можете использовать ИИ для обучения, запрашивая разъяснения и дополнительные материалы. Например, попросите объяснить "Что такое определенный интеграл и как он применяется для вычисления площадей?". ИИ предоставит определение и примеры (если их недостаточно - запросите еще). Можно запросить теорию: "Объясни метод Гаусса для систем уравнений, приведи важные теоремы о существовании и единственности решения, разбери пример" — и получить пошаговый разбор.
Еще один подход для самостоятельного обучения — просить ИИ составить задачи, аналогичные решенной. Например, после решения матричного уравнения запросите: "Дай три похожие задачи для тренировки" (а если не получится решить, попросите показать подсказку или полное решение, но не сразу, сначала пробуйте сами). Это поможет закрепить материал, научиться решать типовые примеры. Также полезно запрашивать объяснения конкретных переходов, если они не ясны: "Почему в конце ты добавил константу в ответ?" . Нейросеть поможет разобраться в решении. Такой подход превращает ИИ в персонального репетитора, помогая не только решать, но и понимать математику.
Стоит ли доверять ИИ?
Преимущества: нейросети работают быстро, доступны в любое время и часто дают подробные объяснения, что полезно для обучения.
Недостатки: в сложных задачах, таких как кратные интегралы или дифференциальные уравнения, возможны ошибки. Иногда нейросеть неясно понимает контекст задачи (например, в задачах на вероятность). Геометрия также остается слабым местом из-за ограничений в визуализации. Для гарантированной точности рекомендуется перепроверять результаты или обращаться к профессионалам, например, в МатБюро.
Куда идет развитие нейросетей?
Нейросети для математики продолжают эволюционировать, и в ближайшие годы их возможности значительно расширятся.
Во-первых, ожидается повышение точности решений, особенно для сложных задач, таких как дифференциальные уравнения или задачи с многомерными пространствами. Новые алгоритмы, основанные на улучшенных моделях машинного обучения, позволят ИИ лучше понимать контекст и избегать ошибок, которые сейчас встречаются в универсальных инструментах, таких как ChatGPT.
Во-вторых, нейросети начнут глубже интегрироваться с образовательными платформами, такими как Moodle или Khan Academy. Представьте себе систему, которая не только решает задачу, но и предлагает индивидуальный учебный план: например, после ошибки в интегралах ИИ порекомендует посмотреть конкретный видеоурок или прорешать дополнительные примеры, которые сама и выдаст. Такие продукты и платформы уже разрабатываются.
В-третьих, развитие визуальных возможностей ИИ улучшит их работу с геометрией. Современные модели пока слабы в построениях и доказательствах, но будущие инструменты смогут создавать точные чертежи и анализировать пространственные задачи, что особенно важно для студентов технических специальностей.
Наконец, нейросети станут более доступными: некоторые инструменты, такие как DeepSeek, уже бесплатны, и эта тенденция продолжится. Однако для сложных задач, требующих высокой сложности и ответственности, конечно, будут использоваться только платные продукты.
Нейросети — ценный инструмент для студентов, изучающих математику. Они помогают решать задачи, объясняют теорию и поддерживают обучение, но требуют проверки и правильного подхода. Используйте с умом!








